...each piece contributes to a larger body of work defined by curiosity, process, and discovery.Bocci
Bocci’s distinctive numerical taxonomy, “a catalog of numbered ideas”, informed the site’s structure, making it easy to explore the full breadth of their collections.
Brand photography integrated into the Bocci shopping experience.
Bocci’s distinctive numerical taxonomy, “a catalog of numbered ideas”, informed the site’s structure, making it easy to explore the full breadth of their collections.
A tool to help clients visualise Bocci's products in action, the website offers the same combination of abstract and practical imagery to enhance the tactile nature of the company's designs.Wallpaper Magazine
The site features advanced back-end integration that is seamless with the front-end ecommerce experience, providing unlimited ways for clients to customize their purchases.
By integrating Bocci’s Colour App into the shopping experience, clients can now create their own color sets, or select from Bocci’s suggestions, then immediately purchase.
Integrating Bocci’s beloved Colour App allows clients to explore and select from a stunning array of options.
Bocci’s parametric 3D configurator allows clients to explore, experiment, and design to their exact specifications. (Video by Fahim Kassan)
Always at the center of what Bocci does is their Story and Philosophy. We created a space for Bocci to tell their stories of experimentation and production, events, exhibitions, and special projects/collaborations.
An extensive technical library of instructions for maintenance, 3-D Files, specifications, etc., is now centralized, as well as intelligently served to clients throughout their purchasing experience.
Video-based instructions allow clients to quickly understand installation, use, and maintenance of their products.
Our goal was to translate this spirit of experimentation and craftsmanship into a refined digital experience.
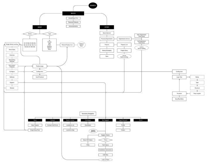
Early site Information Architecture planning.
Configurator concepts and UX design planning.
Experiencing the world of Bocci firsthand from their HQ in Vancouver to Milan, London, and Berlin has been vitally important to understanding and expressing their stories.
For many years, I have been researching and experimenting with fabrication processes, searching for novel methods that yield unique form.Omer Arbel
As part of London Design Festival 2022, we created a microsite to promote Omer Arbel of Bocci’s Material Experiments installation, presented at the Victoria and Albert Museum in London.
For 113, I explored coaxing molten glass and copper to interact in such a way that creates form neither material could achieve on its own.Omer Arbel
Visit 113va.com to experience.
Visit bocci.com to learn more.
Bocci
Introducing Infinite Possibilities
Bocci is a design research studio, lab, and factory based in Vancouver, Berlin, and Milan. Their team of glassblowers, metalworkers, chemists, sculptors, designers, architects, and engineers are given the freedom to experiment endlessly with natural materials and phenomena. Every object is made by human hands, some the result of a single day’s experiment, others a decade in the making. Drawing from our expertise in museum and design studio experiences, we shaped the shopping journey to feel like a gallery visit. Each Bocci project is introduced as a piece rather than a product, with atmospheric conceptual photography blending seamlessly with in-situ images to highlight the brand’s meticulous handcrafting and culture of experimentation.