AskNature

Inspiring Innovation with Nature

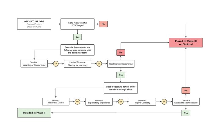
We partnered with the Biomimicry Institute to reimagine AskNature, the world’s largest biomimicry encyclopedia, transforming it into a more accessible and dynamic resource for a broader audience. Biomimicry is an engineering approach that studies nature’s designs and processes to help solve human challenges. While AskNature has long been a trusted tool for scientists and researchers, our goal was to expand its reach to include artists, students, educators, and designers looking to nature for inspiration. We developed a new visual identity system and website that embodies the principles of biomimicry, making it fluid, organic, and ever-evolving. The new platform invites exploration through an intuitive browsing experience, making it easier for users of all backgrounds to discover nature’s design solutions, while enhancing the advanced search functionality of the biomimicry taxonomy for more proficient practitioners.

A Tool for Learning

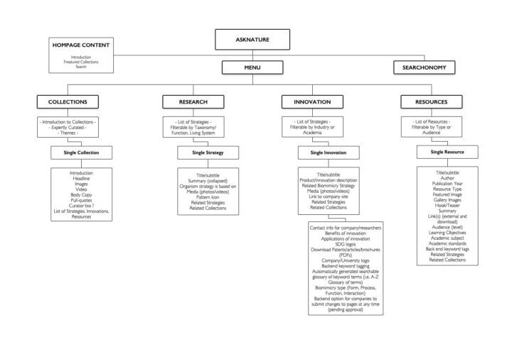
Beyond aesthetics, we restructured the site to foster engagement and knowledge-sharing. The Collections section has evolved into a content platform where a growing community of creators and thinkers can showcase biomimicry strategies and insights. The Innovations section highlights breakthrough products and design solutions inspired by the natural world. What was once a simple list of resources for educators is now a robust teaching tool, complete with hands-on activities and curriculums tailored by grade level in the For Educators section.

To ensure clarity for users at all levels of expertise, we introduced an interactive glossary with key biomimicry terms highlighted throughout the site, triggering fly-out definitions that provide instant context. The result is a digital experience that not only honors nature’s intelligence but makes it more accessible, inspiring a new generation of problem-solvers to learn from and emulate the natural world.

A Traveling Exhibition

For the exhibition Creatividad silvestre | Wild Creativity – a bilingual exhibit that invites community members of all ages to learn about biomimicry – we created a digital kiosk for visitors to access asknature.org. This traveling exhibit, produced and toured by Oregon Museum of Science and Industry (OMSI) in Portland, OR; has also been displayed at Pacific Science Center (PacSci) in Seattle, WA; Fleet Science Center in San Diego, CA; Scott Family Amazeum in Bentonville, AR; and the Kiewit Luminarium, Omaha, NB.

Client: The Biomimicry Institute
Era: 2020 - 2021
Type: Identity, Digital
  • Principals: Michael Ellsworth, Corey Gutch
  • Creative Direction: Gabriel Stromberg
  • Identity Design: Gabriel Stromberg
  • Interface Design: Gabriel Stromberg
  • Interactive/UX Direction: Corey Gutch
  • Asset Design: Òscar Viñas
  • Web Development: Shaun Kardinal
  • Account and Project Management: Raya Leary
Visit Site